首页
提能力 转作风
电视新闻
贯彻党代会
时政
更多
县直
乡镇
视频
乡村振兴
文化旅游
时事
公共资源交易中心
视频
视频新闻
专题视频
直播
文明实践
问政
“十三五”成就巡礼
建党百年
记录小康
岗位大练兵
落实六中全会
优化营商环境
全景郧西
共同缔造
提能力 转作风 干事业 促发展
要闻
【服务湖北建成支点访谈】
面对面
中国网络文明大会专题专栏
县林管中心
国防教育
短视频
新春走基层
实干开新局 奋力“开门红“
指尖上的形式主义
共同守护青山碧水蓝天
学习贯彻党的二十届三中全会精神
2024年国家网络安全宣传周
奋进强国路 阔步新征程
局长讲政策
2025大拜年
红声嘹亮
学习贯彻党的二十届四中全会精神
聚焦2026年全国两会
登录
登录长江云平台账号
×
邮箱/手机号
密码
验证码
下次自动登录
忘记密码?
登录
还没账号?
立即注册
其它登录方式
QQ登录
新浪登录
微信登录
点击头像快速登录
切换账号
个人中心
我的投稿
云账号设置
退出登录
这些网络安全知识要牢记《网络安全知识宣传手册》
2024-09-10 10:06
0
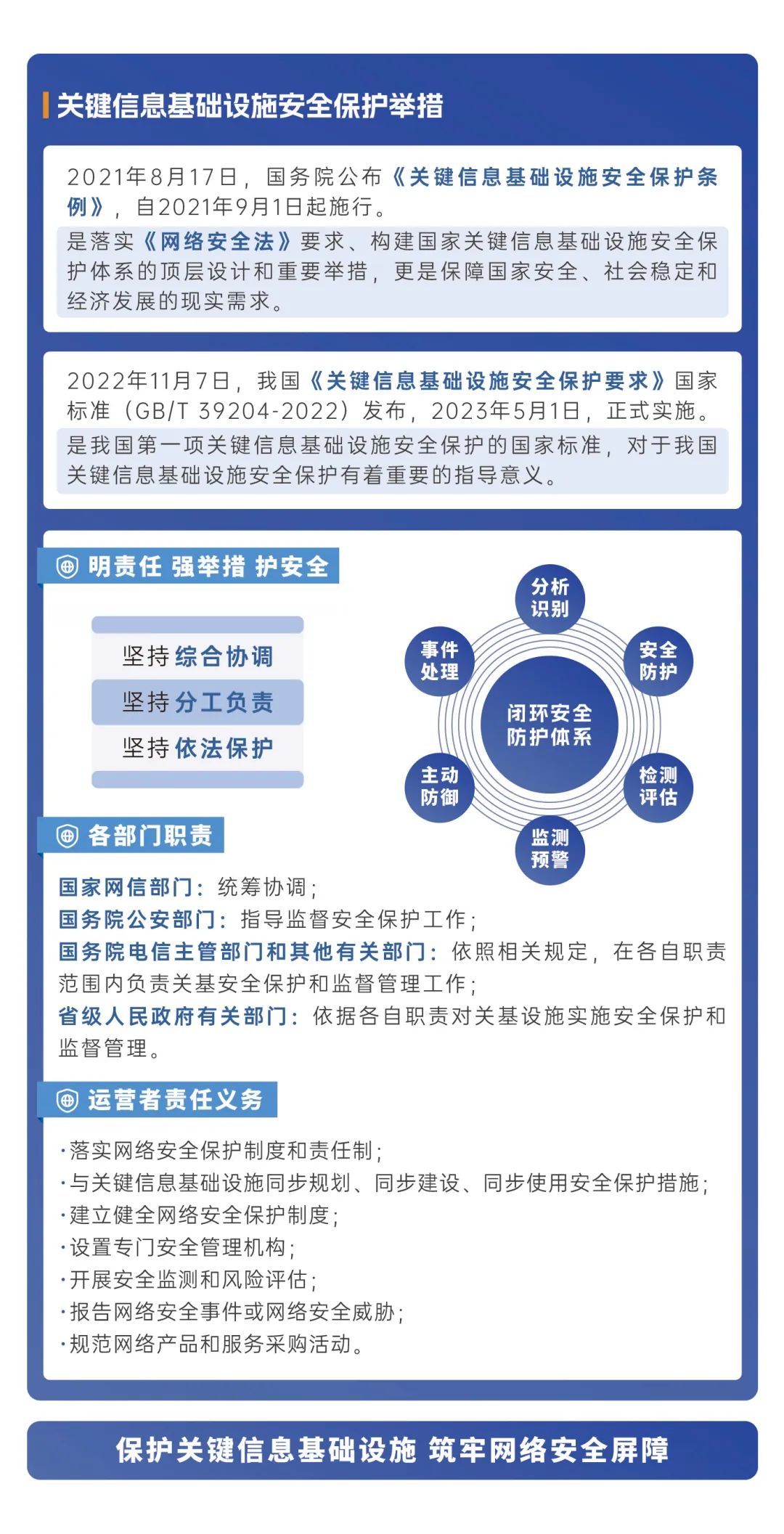
安全上网,谨防“陷阱”带您几张图读懂这份网络安全知识宣传手册!⬇ ⬇ ⬇
点赞 0
发长微博
相关阅读
查宏带队开展教师节走访慰问活动 向全县广大教师和教育工作者致以节日问候
2024年国家网络安全宣传周官方网站正式上线
奋进强国路 阔步新征程|总量连上台阶 结构优化升级——新中国成立75周年经济发展成就综述
奋进强国路 阔步新征程 | “数”读“协同红利” 京津冀协同发展硕果丰
奋进强国路 阔步新征程 | 向海发展 打造经济发展“蓝色”新引擎